Human translations with examples. Peruntukan markah ialah sebanyak 10 markah dan murid dikehendaki membina lima ayat.
Sedikit sebanyak memperjelaskan bahawa ilmu Nahu adalah ilmu yang membahaskan tentang ayat.

Kata tanya bahasa arab dalam peta minda. Peta minda dapat sekaligus memberi gambaran umum. Kata Ganti Nama Pertama. Kata Ganti Nama Diri Pertama penutur.
Fiil adalah kata kerja dalam bahasa Arab yaitu suatu kata yang menunjukkan sebuah aksi membawa membaca berjalan berlari belajar peristiwa terjadi menjadi atau keadaan ada posisi. D Cis sayang sekali saya tidak dapat bersama. Di bahasa arab pun dikenal kata kata khusus untuk mengajukan pertanyaan.
68-70 Kertas warna peta minda Lembaran kotak kata p Permainan mencari kata 9 23-63 UNIT 5. Share Peta Minda dalam Bahasa Malaysia. Perkataan Arab yang dipinjamkan ke dalam Bahasa Melayu meliputi pelbagai aspek dan menyeluruh dalam.
55469O-H disebut dengan nada tinggr. Kata Ganti Nama Diri Ketiga. Kali ini kita belajar macam2 kata tanya dalam bahasa Arab.
12 Kata Tanya dalam Bahasa Arab Pidato Bahasa Arab Tentang Akhlak Mulia Istisna. Pada kesempatan kali ini kita akan membahas makalah tentang أداوت الإستفهام atau kata tanya. Secara linguistik kata diartikan sebagai satuan bahasa yang.
Mari kita perhatikan rajah di bawah ini. Unknown View my complete profile. Kitab dan nota sekolah buku-buku terbaru di pasaran bahan-bahan daripada internet.
Jangan lupa like vomment share and s. Play video slot Info. Ketepikan sifat malu dan segan.
Permainan mengesan kata tugas dalam kotak kata. Perbendaharaan kata bahasa Melayu yang berasal dari bahasa Arab cukup banyak diperkirakan sekitar 2000 - 3000. Kata-kata Pinjaman Bahasa Arab dalam Bahasa Melayu.
RIADAH DAN SUKAN Pada akhir P P. Terbahagi kepada 3 jenis. Pengertiannya macam-macamnya serta contohnya 100 Contoh Jamak Taksir Beserta Penjelasannya Pidato Bahasa Arab Tentang Ilmu Begini Cara Mengungkapkan Jam Dalam Bahasa Arab Isim Dhomir Pengertiannya Dan Macam-Macamnya Percakapan Bahasa Arab.
1 dalam bentuk isim 2 dalam bentuk huruf Kata tany. Negeri Terengganu Di Dalam Peta. Suami dalam bahasa Arab disebut zauj yang berasal dari kata izdiwaj artinya.
Juwairiah Mohd Ali Create Your Badge استعمال الزمان Free Calendar. Dalam majalah Dewan Bahasa September 2012 bahasa Melayu dikatakan menjadi bahasa keempat dalam turutan bahasa terbesar di dunia selepas bahasa Mandarin bahasa Inggeris dan bahasa Hindibahasa Urdu. Membina peta minda kata tugas.
Matlumat peta minda kata pinjaman bahasa arab dalam bahasa jawi. Contoh bina ayat dalam bahasa arab. Bahan-bahan pelajaran yang berbentuk teks perlu ditranformasikan kepada bentuk peta minda jadual carta dan gambarajah agar lebih berkesan serta mudah difahami.
Soal jawab BBB Buku Teks ms. Sekiranya gagal atau tidak mengetahui sila rujuk kawan atau kamus. Seperti takut marah terkejut terpegun dan.
O PNI Neuron M Sdn. Di mana fiil mutaadi dapat membutuhkan maful satu dua dan bahkan tiga. Terdapat juga empat lagi jenis kata ganti yang lain iaitu Kata Ganti Diri Singkat Kata Ganti Tanya Kata Ganti Tempat.
Kata kata aluan ringkas kata kata hikmah untuk berjaya dalam pelajaran kata kata bijak untuk ayah dan ibu kata kata aluan ucapan dalam bahasa inggris kata kata semangat untuk berjaya dalam bahasa inggris kata kata hikmah english untuk pelajar kata kata hikmah islamic kata kata hikmah kata kata hikmat untuk sahabat kata kata hikmah kehidupan dalam islam. Lalu bagaimana bentuk kata-kata tanya dalam bahasa Arab. Mendapatkan bahan daripada pelbagai sumber seperti.
Beliau menyatakan bahawa penggunaan peta minda bukan sahaja dapat membantu meningkatkan pengolahan isi penting karangan murid akan tetapi. 10000 keputusan untuk bina ayat dalam bahasa arab. Kata yang digunakan untuk menggantikan nama orang.
Kata praklausa dalam bahasa arab dan bahasa melayu. Pada kali ini saya berkongsi berkaitan salah satu komponen ilmu tatabahasa dalam aspek morfologi Bahasa Melayu iaitu Kata Ganti Nama Diri. Terjemahan frasa PETA MINDA dari bahasa indonesia ke bahasa inggris dan contoh penggunaan PETA MINDA dalam kalimat dengan terjemahannya.
This site is like the Google for academics science and research. Freddy Xaviers 2010 dalam kajian beliau terhadap keberkesanan penggunaan peta minda berunsurkan kata tanya telah berjaya meningkatkan kemahiran mengolah isi karangan jenis keperihalan Bahasa Melayu tahun 5. Map State Of Terengganu Malaysia Wonderful Malaysia.
Jika dalam bahasa Inggris kata tanyanya memiliki rumus sendiri yakni 5 W 1 H. Sekarang mari kita pecahkan 3 bedungan ini secara lebih terperinci. Mind map create mind maps.
Posted by Unknown at 1017 PM. Oleh yang demikian beberapa langkah perlu saya ambil. Contoh peta lakar mergong mentafsir peta lakar tingkatan 1 cara membaca peta kontur bendera sarawak peta miri kepentingan tanah pamah dalam peta minda gurun di peta semenanjung malaysia contoh peta konsep tumbuhan logo untuk buat peta lokasi.
Newer Post Older Post Home. Jenis-Jenis Kata Tanya beserta Fungsi dan Contohnya dalam Bahasa Indonesia Menurut Kamus Besar Bahasa Indonesia kata merupakan suatu unsur bahasa yang diucapkan atau dituliskan serta merupakan perwujudan kesatuan pemikiran dan perasaan yang dapat digunakan dalam berbahasa. Kata Ganti Nama Diri Kedua pendengar c.
5- Sentiasa berfikir makna perkataan dalam Bahasa Arab terhadap perkara yang dilihat di depan mata. Bina Ayat Tahun 1 Jawapan Membina ayat tanya berdasarkan jawapan. CEMERLANG DI MATA DUNIA TEMA.
Dalam bahasa pertuturan kata seru. Bahasa arab kata kata tanya dan artinya. Jika anda pernah mengenal 8w dan 1h dalam bahasa inggris untuk bertanya.
Kata tanya dalam bahasa arab ada dua2. Contextual translation of peta minda bahasa englis darjah 4 into English. Kata Ganti Nama Kedua.
Dalam bahasa Arab juga memiliki kata kata khusus tersendiri yang. Kata Tanya bahasa Arab yuk belajar bahasa Arab bersama-sama. Kata Seru menggambarkan pelbagai perasaan.
Gambar di sini. C Hai mahalnya bunga kristal ini. Kalau dalam bahasa inggeris disebut sebagai Singular dan Plural.
Dalam segi butuhnya pada obyek atau tidak fiil terbagi menjadi lazim intransitif dan mutaaddi transitif. Kata kata tanya dalam bahasa arab alhamdulillah segala puji hanya milik allah taala shalawat. Sahabat kamus mufradat yang semoga selalu dalam lindungan allah taala.
6- Gunakan ucapan dan ungkapan yang biasa digunakan dalam percakapan seharian untuk kemahiran bertutur sebagai persiapan ujian lisan. Ensiklopedia Bahasa Melayu 2008 TEROKA MINDA 171 Secara berkumpulan cari maklumat tambahan tentang peranan bahasa. Kata-Kata Tanya Dalam Bahasa Arab Alhamdulillah segala puji hanya milik Allah taala shalawat dan salam kami haturkan kepada suri tauladan kita Nabi Muhammad kepada keluarga sahabat dan pengikutnya yang senantiasa berkhidmat kepada.
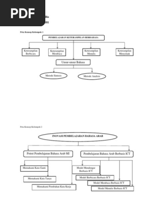
Peta Konsep Pembelajaran Bahasa Arab Pdf

Komentar