Memasuki semester II pembelajaran di kelas 6 akan ditiba di tema 7 dengan judul Kepemimpinan. TRIBUN-BALICOM-Buatlah peta konsep tentang macam-macam perkembangbiakan pada hewan.
Menggunakan Kalimat Tanya yang Tepat Dalam suatu percakapan tentu ada pihak yang bertanya dan pihak yang menjawab.

Contoh peta konsep kelas 4 sd. Teman-teman bisa menggambar bagan tentang tema peta konsep yang akan dibuat. 40 Soal IPS Tentang Peta Kabupaten Kota Provinsi Jawabannya. Pelestarian makhluk hidup merupakan tugas manusia.
Perkembangan ilmu-ilmu sosial dan pengetahuan alam didasari oleh peristiwa dan diungkapan dengan fakta dan data untuk selanjutnya sampai kepada konsep generalisasi teori dan hukum. Bg kls 4 tema 1 indahnya kebersamaan. Siswa dapat mengaitkan proses fotosintesis dengan makhluk hidup lain.
CONTOH PTK IPA ENERGI LISTRIK KELAS 4 SD-Penelitian ini dilatarbelakangi oleh rendahnya nilai hasil pembelajaran IPA dengan materi energi listrik. Perhatikan tanda titik tanda titik dua dan tanda petik. Materi IPS tentang Peta kelas 4 sd semester 1 1.
Contoh Modul Ajar IPAS SD kelas 4 Lengkap di Sekolah Penggerak. Itulah salah satu soal yang harus dijawab oleh siswa kelas 4-6 SD hari ini. Membuat Peta Pikiran Konsep Pidato Tema 7 Subtema 1 Kelas 6 SD K13.
56 Bahasa Indonesia Sekolah Dasar Kelas 4 f2. Di bawah ini disajikan beberapa contoh peta yaitu peta curah hujan peta tekanan udara dan arah angin. Peta Minda Kreatif Bunga.
6 x 35 menit 4 X pertemuan StandarKompetensi. Dari hasil ulangan formatip menunjukan 32 orang siswa kelas VI hanya 375 12 orang siswa sudah mencapai Kriteria Ketuntasan Minimal KKM selebihnya. Berikut ini adalah beberapa contoh puisi yang bertemakan tentang kemerdekaan untuk siswa sekolah dasar.
Materi SD Kelas 4 dengan Tema Indahnya Keberagaman di Negeriku. IV Empat 1 satu Alokasi waktu. LKPD Kelas 4 Tema 5 ST 4 Unduh Disini On Proses LKPD Tema Selanjutnya akan kami Update secara Berkala.
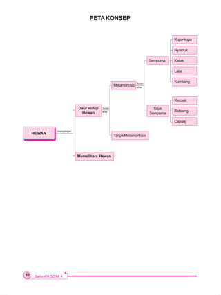
Upaya pelestarian makhluk hidup adalah salah satu cara yang perlu dilakukan untuk menjaga keberadaan makhluk hidup di sekitar kita seperti. Contoh Peta Konsep Tentang Perkembangbiakan Hewan Belajar Dari Rumah Sd Kelas 4 6 Semua Halaman Bobo Pngtree menyediakan anda dengan percuma gambar peta minda png psd vektor. Melalui peta pikiran atau mind map ini kamu akan belajar mengenai kegiatan ekonomi masyarakat serta pekerjaan penduduk di daerah pantai laut sungai dataran tinggi dan dataran rendah.
1Memahami dan menggunakan sifat-sifat operasi hitung bilangan dalam pemecahan masalah Kompetensi. Ahli ini menyebutkan ada 4 keunggulan peta konsep untuk guru yang meliputi. Memahami beragam sifat dan perubahan wujud benda serta berbagai cara penggunaan benda berdasarkan sifatnya Kompetensi Peta Konsep Materi Fenomena Latihan Profil Media Pembelajaran Media Pembelajaran Media Pembelajaran Media Pembelajaran.
Peta konsep bertujuan membuat struktur pemahaman dari fakta-fakta yang dihubungkan dengan pengetahuan berikutnya dan untuk belajar bagaimana mengorganisasi. Pembelajaran peta konsep dapat meningkatkan aktifitas dan penguasaan materi IPS siswa kelas III SDNP Malang dengan materi pokok sejarah uang. Kamu juga akan belajar konsep dari setiap cerita fiksi tersebut.
Keterangan Peta Konsep Modul 2 KB1 Peristiwa Fakta Konsep Generalisasi ilmu-ilmu sosial dalam Kurikulum SD 2006 Kelas 3 dan 4. CONTOH PTK IPA ENERGI LISTRIK KELAS 4 SD. Kelas iii sd bahasa indonesiaumri nuraini slideshare may 23 2010 2 bahasa indonesia sekolah dasar kelas 3 peta konsep bab 1.
Peta konsep adalah cara yang paling baik untuk menghadirkan materi pelajaran hal ini dikarenakan peta konsep merupakan alat belajar yang tidak menimbulkan efek verbal untuk siswa. Melalui peta pikiran atau mind map ini kamu akan belajar mengenali olahraga dan tari tradisional dari suku-suku bangsa di Indonesia khususnya dari Sumatera Kalimantan Nusa Tenggara Papua Jawa Sulawesi dan. Materi SD Kelas 4 dengan Tema Daerah Tempat Tinggalku.
Demikian Kami Sampaikan Contoh Lembar Kerja Peserta Didik LKPD SD Kelas 4 Semoga Bermanfaat. Salah satu karya kreatif yang dihasilkan oleh mahasiswa Kelompok 9 pada mata kuliah yang saya ampu. Materi SD Kelas 4 dengan Tema Kayanya Negeriku.
Supaya peta konsep menarik dan kreatif kita bisa menggunakan alat tulis berwarna seperti spidol pensil warna atau highliter. Berikut merupakan contoh peta konsep materi IPA SD kelas 1. Contoh Peta Konsep Tentang Perkembangbiakan Hewan Belajar Dari Rumah Sd Kelas 4 6 Semua Halaman Bobo.
Buku seri pembelajaran tematik terpadu untuk siswa kelas iv sdmi ini. Contoh membuat peta konsep yang baik dan benar. Melalui peta pikiran atau mind map ini kamu akan belajar mengenai jenis-jenis cerita fiksi seperti cerita rakyat cerpen fabel saga mite cerita jenaka dan novel.
X Kompetensi Dasar. Orang lain juga membuka. Menjawab Pertanyaan Berdasarkan Puisi Cita-Citaku Materi Kelas 4 SD Tema 6 Setiap wilayah di dunia memiliki beragam keragaman makhluk hidup.
Peta persebaran curah hujan di atas berdasarkan tujuannya termasuk aplikasi. Sedangkan peta induk yaitu peta yang dihasilkan dari survei langsung di lapangan. Siswa mampu memahami dampak proses fotosintesis dan mengaitkannya dengan pentingnya menjaga tumbuhan di bumi.
Peta Konsep Siswa SD Agar belajar bermakna dapat berlangsung guru hendaknya mengetahui konsep-konsep yang dimiliki siswa Noval dalam Dahan 1989149Pembelajaran Peta Konsep digunakan untuk. Peta minda struktur kreatif hijau berfikir peta minda peta png dan psd. Siswa diminta membacakan doa belajar.
Keunggulan peta konsep dikemukakan oleh Novak dan Gowin. PETA KONSEP MATEMATIKA MODUL 1 METODE MEDIA DAN PEMANFAATAN SUMBER BELAJAR IPS KELAS 3 DAN 4 Merancang dan Menerapkan Metode Pembelajaran IPS di Merancang dan Menerapkan Metode Pembelajaran Merancang dan Menerapkan Metode Pembelajaran IPS di SD Kelas 3 dan 4 dengan Pendekatan Personal SD Kelas 3 dan 4 yang. Membuat Peta Konsep dengan Cara Manual.
Dalam membuat peta konsep kita bisa menggunakan buku catatan yang sudah kita punya. SDN SAMBONG PERMAI Mata Pelajaran. Mengenal Anggota Tubuh Kegunaannya Cara Merawat dan Kebutuhannya.
RPP MATEMATIKA KELAS 4 SD RENCANA PELAKSANAAN PEMBELAJARAN RPP Sekolah. Rabu 2 Desember 2020 Belajar dari Rumah TVRI kembali hadir dengan sejumlah tayangan edukasi untuk menemani para siswa selama di rumah. Dalam tema ini pada subtema 1 di pembelajaran 1 diberikan pengalaman pada siswa tentang menyusun sebuah pidato.
Bank Soal IPS Kelas 4 SD Kunci Jawaban Kurikulum 2013 Jawaban Soal Pilihan Ganda Multiple Choice 1 C 11 D 21 D 31 B. Menginspirasi kita untuk memberikan hasil yang terbaik dalam setiap tugas yang diberikan.

Kunci Jawaban Tema 9 Kelas 4 Sd Subtema 1 Hal 16 20 Peta Konsep Mengenai Manfaat Energi Matahari Tribunnewsmaker Com
Komentar