Sejarah - Tingkatan 3- Bab 1 -peta Minda 6nq8w6vompnw. Sekarang Cikgu Siti masukkan peta minda bab ikut bab ya Bab 1.

Bahasa Melayu Tingkatan 1 Flip Ebook Pages 1 50 Anyflip
Pin On Sh Yn Design Lembaran Peta Kosong Sejarah Tahun 4 5 6 X 3 Buku Shopee Malaysia.

Peta minda bahasa melayu bab 1 tingkatan 5. Peta minda sejarah tingkatan 2. Sejarah Tingkatan 5 Bab 9-91 92 by kelovi_mm. Anda di halaman 1 dari 62.
Nota Sains Tahun 1. Semoga perkongsian bahan-bahan rujukan panduan bahan pembelajaran dan pengajaran contoh-contoh karangan sumber rujukan SPM Sijil Pelajaran Malaysia tingkatan 4 tingkatan 5 dalam post di blog Bumi Gemilang berguna dan dapat membantu para pelajar dan. Sistem Pemerintahan Kegiatan Ekonomi Mayarakat Kerajaan Alam Melayu.
Nota Ringkas Klik Sejarah SPM Bab 4. Nota peta minda bab 7. Pemuliharaan Warisan Sejarah Bahagian A SPM 2013 Unit 11.
Download Full PDF Package. Bahasa Melayu I -think Tuesday 19 January 2016. 1 PENGGAL 1 1.
414 Tindakan Orang Melayu MenentangMalayan Union. Faktor Berlakunya Pencemaran Alam Sekitar. 20 pages reads 0 peoples.
Darab dengan nombor yang ada sifar dibelakang. Bahasa Melayu I -think Tuesday 19 January 2016. The Paleo Primer A Second Helping Fitter Happier Healthierdefault Title In 2021 Healthy Delivery Paleo Primer.
Download Buku Teks Fizik Tingkatan 4 PDF for free. Post Comments Atom Iklan Atas Artikel. Bab 1 SEJARAH DAN KITA hamdan che hassan.
Sosiobudaya Mayarakat Kerajaan Alam Melayu. Bab 1 songket berbenang emas tingkatan 5 Sekarang Cikgu Siti masukkan peta minda bab ikut bab ya Bab 1. Nota Sejarah Tingkatan 2.
Peta Minda Nota Sejarah Tingkatan 4 Bab 2 Bmp 680 528 Bab School Study Nota Ringkas Bahasa Melayu Tingkatan 6 Stpm Penggal 1 2 3 Sejarah Share this post. Nota Sejarah Tingkatan 5 Bab 7. Ciri utama Perlembagaan Persekutuan.
Download Peta minda Tingkatan 4 dan 5 PDF for free. Elena_Mayo908 March 17 2022. Sejarah Tingkatan 2 Sejarah Bab 4 1 Peta Minda.
Up to 24 cash back Peta Minda Faktor-Faktor Pembentukan Malaysia. Nota Ringkas dan Padat Sains Tingkatan 5 Form 5 Science SPM Bab 1 Bab 9. 0 Response to Nota Sejarah Tingkatan 5 Bab 2 Peta I Think Post a Comment.
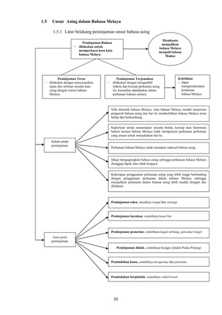
Share to Twitter Share to Facebook Share to Pinterest. SEJARAH DAN PERKEMBANGAN BAHASA MELAYU 11 Asal Usul Bahasa Melayu 111 Konsep Melayu Definisi Melayu Bangsa Dikaitkan dengan istilah kawasankerajaan dan antara bukti sejarah. ˈpiːtə stylized as peta is an american animal rights organization based in norfolk virginia and led by ingrid newkirk its international president.
Nota Ringkas Bahasa Melayu Tingkatan 6 Stpm Penggal 1 2 3 Sejarah Peta Minda Nota Sejarah Tingkatan 4 Bab 2 Bmp 680 528 Bab School Study Share this post. Peta Minda Nota Sejarah Tingkatan 4 Bab 2 Bmp 680 528 Bab School Study. Nota peta minda tingkatan 4 dan 5 infografik 1 nice.
Membuat Karangan Bahasa Melayu dengan Peta Minda Cikgu Siti Noor Sarah. Nota Subjek Bahasa Inggeris. Nota Ringkas Bahasa Melayu Tingkatan 6 Stpm Penggal 1 2 3 Sejarah Peta Minda Nota Sejarah Tingkatan 4 Bab 2 Bmp 680 528 Bab School Study Bagikan Artikel ini.
Ketemu lagi nih sob pada postingan kali ini kami akan memposting informasi populer. Up to 24 cash back Peta Minda Sejarah Tingkatan 2 BAB 1 KEDUDUKAN STRATEGIK MENDORONG PENGUASAAN BRITISH. Bahasa melayu kssm tingkatan 4.
Interested in flipbooks about SEJARAH TAHUN 5. Nota Sains Tingkatan 4 Dalam Bahasa Melayu Di bawah adalah sukatan bab dan koleksi Nota Ringkas Sains Tingkatan 4 dalam Bahasa Melayu. Bab 1 songket berbenang emas tingkatan 5.
Download View Sejarah - Tingkatan 3- Bab 1 -peta Minda as PDF for free. BAB 2 Asas Nombor 54 21 Asas Nombor 56 71 BAB 3 Penaakulan Logik 94 31 Pernyataan 96 32 Hujah 106 116 BAB 4 Operasi Set 128 41 Persilangan Set 130 42 Kesatuan Set 43 Gabungan Operasi Set BAB 5 Rangkaian dalam Teori Graf 51 Rangkaian iii BAB 6 Ketaksamaan Linear dalam Dua Pemboleh Ubah 154 61 Ketaksamaan. Sejarah Tingkatan Dua BAB 5.
Nota ringkas bahasa melayu tingkatan 6 stpm penggal 1 2 3 1. Check Pages 1-30 of Peta minda Tingkatan 4 dan 5 in the flip PDF version. M O N D A Y J A N U A R Y 2 1 2 0 0 8.
Kertas Konsep Perbandingan Novel Persaraan Pertanyaan Peta Minda Pidato Puisi Puisi Tradisional Ramalan Rangka Karangan Rumusan PT3 SJK Saps Sekolah Rendah Selamat Tahun Baru Seni Bahasa Siaran Langsung Sivik dalam Bahasa Melayu Soalan Percubaan Soalan contoh Surat menyurat Syarahan Tahap 1 Tahap 2 Teknik Membaca Tnigkatan 1 Tutorial Ujian. Sejarah Tingkatan 5 Bab 3peta Minda. Nota sejarah tingkatan 5 bab 1 peta minda.
5 Latih Tubi Berfokus Kertas 1 Panitia PI SMK Putra1 SKIMA MODUL PETA MINDA A TOKOH TING 4 1. Koleksi Nota Terbaik Nota Sejarah Stpm Untuk Semester 1 Semester 2 Dan Semester 3 Bahan Sejarah Sijil Tinggi. Cari di dalam dokumen.
Check more flip ebooks related to Buku teks sejarah tingkatan 5 KSSM part 2 of nurulaqilah. Find more similar flip PDFs like Peta minda Tingkatan 4 dan 5. Nota Kimia SPM Tingkatan 5 4 Download Dalam Bahasa Melayu Berikut adalah Nota-Nota Kimia Tingkatan 5 4 Bahasa Melayu mengikut bab sebagai panduan kepada pelajar.
View flipping ebook version of Buku teks sejarah tingkatan 5 KSSM part 2 published by nurulaqilah on 2021-03-06. Nota Ringkas SPM Sejarah Tingkatan 5. Peta Minda - Sejarah - Tingkatan 5 Bab 1.
Iklan Tengah Artikel 1. Gelombang dan optik untuk nota pelajaran fizik. Peta Minda Tingkatan 4 Bab 7.
Sejarah Kertas 3 SPM Semua Bab Tingkatan 4 dan 5. Razak adam bertajuk keberkesanan peta minda dalam karangan bahasa melayu tingkatan 4 beliau telah menjalankan kajian ini di dua buah sekolah menengah di alor gajah melaka. Peta minda Tingkatan 4 dan 5 was published by wongcc2011 on 2014-04-04.
Gaya bahasa komsas tingkatan 5. Ptolemy menggunakan istilah maleu-kolon dalam Geographike Sintaxis sekitar. BAB 3 UJI MINDA 31b 1.
Download View Sejarah - Tingkatan 3- Bab 1 -peta Minda as PDF for free. Siapa ada anak tahun 2345 dan 6. Bab 1 Bab 2 Bab 3A Bab 3B Bab 3C Bab 4A Bab 4B Bab 4C Bab 5A Bab 5B Bab 5C Bab 6A Bab 6B Bab 6C.
0 Response to Sejarah Tingkatan 5 Peta Minda Bab 1 Post a Comment. Posting Komentar Atom Iklan Atas Artikel. We make up one mind to discourse this Nota Sejarah Tingkatan 1nota Sejarah Bab 6 Tingkatan 5 Peta Minda Sejarah Bab 8 picture upon this webpage because predicated on conception via.
Read Or Download Tingkatan 1 Bab 5 For FREE Peta Minda at DIGIVALEYCOM. Nota Ringkas Sains Tingkatan 1 Bab 3. Newer Post Older Post Home.
Peta Minda Bab 1 Pdf. Nota Peta Minda Pendidikan Islam Tingkatan 5 SPM. Dalam Bahasa Melayu BM dan Bahasa Inggeris English.
Tema novel tingkatan 3. Peta Minda Sejarah Tingkatan 5 Bab 1. Agama Kepercayaan dan Keunikan Warisan Masyarakat Kerajaan Alam Melayu.
Posted by Unknown at 0052. Melalui Kurikulum Standard Sekolah Rendah KSSR semua murid bermula Tahun 4 wajib belajar mata pelajaran Sejarah. Share to Twitter Share to Facebook Share to Pinterest.
Belum ada Komentar untuk Nota Ringkas Sejarah Tingkatan 5 Bab 3 Peta Minda Posting Komentar.

Modul Aktiviti Mesra Digital Bahasa Melayu Naskhah Guru Tingkatan 4 Kssm Flip Ebook Pages 1 38 Anyflip
Komentar